
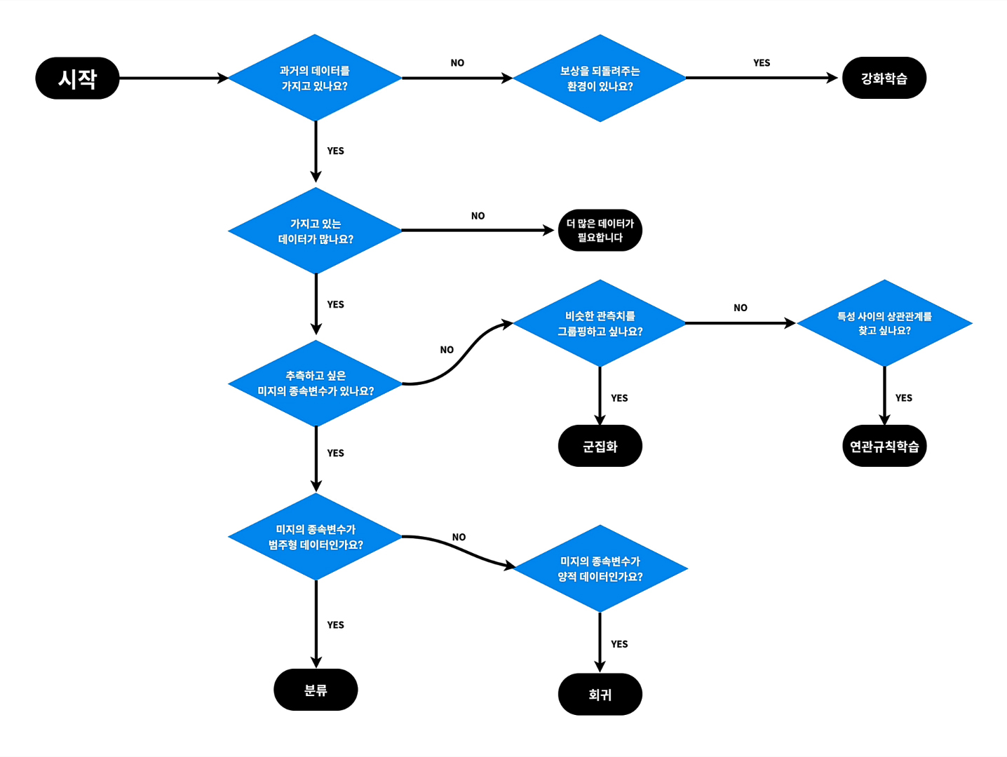
위 지도를 따라가면 어떤 방법을 써야할지 알 수 있다.
하지만 수업에서 다룬 몇몇 방법만 소개하고 있기 때문에 현실의 모든 경우를 커버하지는 못한다.
지도를 보고 있으니 강화학습만 과거의 데이터를 이용하는 게 아니란 점이 눈에 띈다.

어떤 부품이 어디에 필요한 지 아는 것 만으로 당신은 그 분야의 전문가가 된 것이다.
얼핏보면 비약이 심한 게 아닌가 싶기도 하지만 각 개념들이 어디에 쓰이는 지 아는 건 정말 중요하다. 어떤 방법을 써야하는 지 알고 있다면 그것을 실행으로 옮기는 것은 차차 공부해도 되기 때문이다. (아니면 다른 전문가에게 부탁해도 되고)
내가 이 수업을 듣게 된 건 기회가 온다면 놓치고 싶지 않아서이다. 현재는 웹 개발자를 목표로 공부하고 있지만 점점 웹분야에도 머신러닝이 침투하는 듯 하고, 어떤 기회로 내가 머신러닝 관련 공부나 프로젝트를 하게 될 일이 있을 때 그 기회를 놓치고 싶지 않다. 조금이라도 공부해본 경험이 있다면 자신있게 내가 기본은 안다고, 그거 할 수 있다고 말 할 수 있지 않을까. 무엇보다 현재 트렌드가 머신러닝, AI쪽으로 흘러가는 만큼 관련 공부를 해두는 것은 스스로의 가능성을 열어두는 일이 될 것이다.
📚 Reference
| 머신러닝야학 7일차 : Tensorflow.js 알아보기 (0) | 2021.01.11 |
|---|---|
| 머신러닝야학 2기 5일차 : 비지도학습 (군집화, 연관) , 강화학습 (0) | 2021.01.08 |
| 머신러닝야학 2기 4일차 : 머신러닝의 종류, 지도학습 (회귀vs분류) (0) | 2021.01.07 |
| 머신러닝야학 2기 3일차 : 표, 독립변수와 종속변수 (0) | 2021.01.06 |
| 머신러닝야학 2기 2일차 : 머신러닝머신 / 1일차 모델 응용 해보기 (0) | 2021.01.05 |
댓글 영역